长电要闻

主页 / 新闻中心 / 长电要闻 /

招聘启事 | 长春理工大学光电信息学院2019年下半年招聘计划

2019-09-02阅读次数: 编辑:人事处 王芳旭
    长春理工大学光电信息学院始建于 2001 年, 2004 年经教育部确认为独立学院。现有在校生 10098 人,现有专任教师 456 人,具有研究生学历的 317 人,具有副高级专业技术职务以上的 251人,其中具有正教授职务的 84 人。

    中国科学院院士、中国激光与光电子科学家、天津大学博士生导师姚建铨教授、中国工程院信息与电子工程学部院士、长春理工大学博士生导师姜会林教授受聘为我院名誉院长。

    学院主校区坐落在长春装备制造产业开发区,分校区坐落在长春高新技术产业开发区。校区总占地面积70多万平方米,总建筑面积近30万平方米,校园建筑设计布局合理、别具一格。
    学院实行董事会领导下的院长负责制,形成了董事会领导、行政负责、党委政治核心、民主管理、专家治学的办学机制。 

    学院紧紧围绕国家和吉林省光电信息、通用航空、人工智能及机器人、大数据等战略性新兴产业发展需求,构建了以工科为主,工、理、文、经、管、艺相互渗透、协调发展的学科和专业群。
 
    现开设本科专业36个,工科专业占70%以上,光学类专业是学院的品牌专业。设有光电科学分院、光电工程分院、电子工程分院、电气工程分院、信息工程分院、机电工程分院、商学院、传媒艺术学院、马克思主义与中国特色社会主义文化学院、大学外语部等10个教学单位。 
    学院现拥有吉林省特色高水平专业1个、吉林省转型发展试点专业1个、吉林省特色专业2个、省级优秀教学团队2个、省级精品课程6门、省级优秀课程21门、省级教学名师2人;省级实验教学示范中心3个、省级工程中心2个,省级重点实验室1个,吉林特色新型高校智库1个,吉林省高等教育研究基地1个;建有各类实验室125个,建立了115个稳定的校外实习实训基地。

    近三年来,学院共承担省部级科研课题118项,在各类学术期刊发表论文656篇,获得教育科研成果奖11项,获得省级教学成果三等奖3项,出版学术著作11部,出版教材43部,获得授权专利81项。
    学院通过多年的摸索与实践,在“五个对接”理念指导下,构建了“两共同、两共享”的“2+2”人才培养模式。目前与学院开展校企深度融合、协同育人的企业已达158家,与中科院长春光机所、长光集团、长吉中科、北京尚观科技等单位实行深度合作。同时学院已实现在校生“双证书”制度全覆盖,机电、光电等分院已率先实现了“1+7”证书制度。

    学院积极拓展国际交流与合作。目前,已与美国、韩国、日本等国家的多所高校建立了稳固的交流与合作关系。
    2018年,学院成功与哈弗史特教育机构联合成立了长春理工大学光电信息学院“国际交流学院”,培养具有国际视野的人才。

 

    学院坚持创新驱动,建立了7000平方米的大学生创新创业园,大力培养学生创新创业能力。
 
    学院坚持创新驱动,大力培养学生动手实践能力,组织学生参加各类国家级、省级学科竞赛,至今已获奖项荣誉共计2185项,其中国家级奖项230项,省级奖项1955项。同时开展各类竞赛校赛,增加竞赛参加人数,至今参与到各项国赛、省赛、校赛的学生达到25455人/次,为学生创造实际动手操作的环境与机会,让学生在动手实践中获得真知,真正达到“以赛促学,以学促用”的目的。
    学院人才培养质量逐步提升,招生和就业得到社会广泛任可。一志愿录取率达到百分之百,在省内同等院校中报到率排在榜首;就业率一直保持在90%以上,毕业生受到了社会广泛赞誉。先后有1700多名毕业生考取哈佛大学、浙江大学、吉林大学等国内外知名高校及科研院所,历年平均考研率为8%。
    近年来学院办学水平和社会影响力不断提高。先后获得“全国优秀民办高等教育学校”、“吉林省先进基层党组织”、“吉林省依法治校示范校”、“吉林省全民阅读协会光电信息学院分会”、“吉林省书香大学示范基地”、“长春市精神文明建设先进单位”、“长春市五一劳动奖状”等多项荣誉。
 
    2018年12月,学院荣获“吉林省文明校园”称号,是省内唯一一所取得该项殊荣的民办大学。学院连续三年跻身艾瑞深中国校友会“中国独立学院排行榜18强”,名列吉林省独立学院综合排行榜首位,被命名为“中国一流独立学院”;学院的光电信息科学与工程专业在独立学院中排名第一;学院专利总数位居2018吉林省民办大学、独立学院榜首。 
    栉风沐雨十八载,春华秋实谱新篇。长春理工大学光电信息学院成立18年来,以立德树人为己任,秉承“厚德、诚信、自强、卓越”的校训精神,锐意改革,拼搏创新,探索了一条以校企深度融合、协同育人为特色的应用型大学的办学之路。
 
根据学院发展需要,
现将2019年下半年公开招聘
教师有关事项公布如下:
 
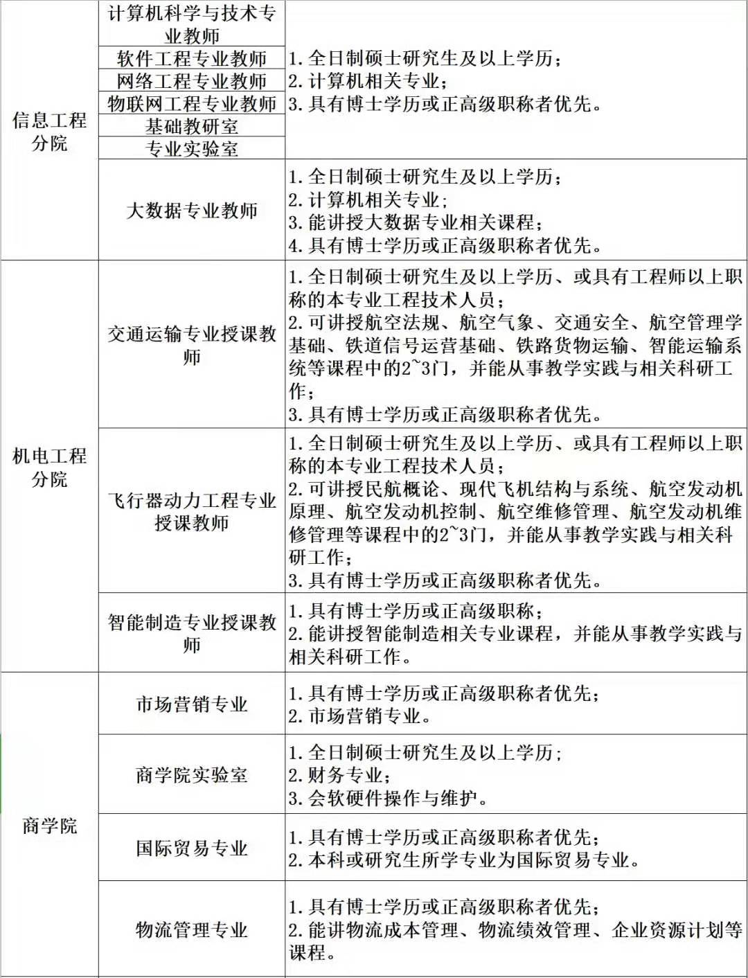
一、招聘条件 


二、相关待遇
 
1、每周双休、国家法定假日和寒暑假带薪休假。
2、按照国家规定缴纳五险一金。
3、全市四线班车。
4、外地教师提供教师宿舍。
 
三、应聘方法
 
    应聘者请以电子邮件方式提交个人简历、相关工作及学历证明材料到我校人事处招聘邮箱(gdrscxx@163.com)。发送电子简历请在主题注明"姓名+学历+专业+应聘岗位"(个人简历模板统一采用学校官网-(个人简历模板统一采用学校官网-学院概况-机构设置-人事处-下载专区人事处-下载专区(常用表格)-个人简历模板)个人简历模板)。
 
并加入QQ群,
搜索群号679257099,
或扫描下方二维码: 
四、报名时间
 
2019年9月2日 - 9月11日
 
五、联系方式
 
联系人:王老师、宋老师
联系电话:0431 - 81863186 81863258
联系邮箱:gdrscxx@163.com
联系地址:吉林省长春市宽城区兰家镇学理路333号。